居民资产户均134万元?专家:高估了
时代财经 2022-05-27 18:29:30
又被平均了!
5月27日,#中国居民户均资产约134.4万元#登上微博热搜,引发热议。
事情源于当日,知名经济学任泽平领衔泽平宏观联合新湖财富发布了《中国财富报告2022》(下简称“财富报告”),提到,总量层面,2021年中国居民财富总量达687万亿人民币,2005-2021年年均复合增速高达14.7%,财富增速远超美日。户均资产约134.4万元,中国居民财富规模仅次于美国。
对此,不少网民大呼自己“被平均了”,也有网民打趣称,“又赢了”。
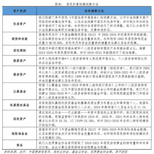
该财富报告显示,此次中国居民财富总量的计算包括了住房资产、通货及存款、居民理财、股票、债券、公募基金、私募股权、信托、保险准备金、黄金等。
值得注意的是,房产计算方面,任泽平团队作出了说明——“以市价法测算中国不同类别的城镇住房市值,以成本法测算中国农村住房市值,并对部分年份的住房市值进行了线性外推。”
“居民住房资产的价值最难估算准确,各地房价差距大,而且房价其实是动态变化的,未来每年的市值难以测算,还要将住房贷款的利息支出进行贴现和扣除。”香港中文大学(深圳)高等金融研究院客座教授、萨摩耶云科技集团首席经济学家郑磊5月27日对时代财经称,采用线性外推的简单算法会带来更大的估算误差。
康楷数据科技首席经济学家杨敬昊还注意到,户均采用的户数口径有问题,“泽平团队的报告语焉不详,而这恰恰是户均核算基础中的基础,抛开这个问题避而不谈,学理上无法评判其测算结果的科学性。”
1
住房资产的计算存疑
据悉,线性外推是指人们根据某个事物过去的表现,直接去推断它未来的变化。在经济学界早有共识,表面上看,线性外推是有道理的。但其实,生活中也有很多地方并不适用于这个规律。
杨敬昊对时代财经分析,泽平宏观团队采取的是宏观测算法,采用了很多与其他国家的国别比较,在学理范畴属于国别研究,但由于中国是一个非常庞大的经济体,幅员辽阔,地理差异性巨大。
杨敬昊解释道,对中国的国民财富分配及代际流动性研究,学界一个比较典型的方法是按照中国城、乡进行分别测算和处理(可见Blandon, J. (2011))。而泽平宏观直接采取均质性假设设(Homogeneity Assumption),这个只能说是一种假设,但适当性存疑。
“数据上,泽平宏观划分了10个类别的资产,从住房为代表的不动产到黄金,里面至少包括了9个不同的子数据集,这些数据集的频度、时间范围、测算口径并不完全一致。例如,保险准备金、通货和存款数据采用的是《中国金融稳定报告2012》,而信托资产则使用了2010、2020、2021三年的自然人持有规模占比。”杨敬昊指出。
在杨敬昊看来,对此,泽平宏观团队不得不大量使用内插或外推来填补空裆年份,而且插值方法上直接采用了线性方法,引入了线性性假设,使宏观测算的粗糙度进一步被放大。
“该报告的不动产测算偏重于住房,对农村地区也是如此,这就排除掉了户数居民家庭资产负债表中重要的一项资产——土地,进一步放大引入城乡均质性假设会导致的结果误差。”杨敬昊总结道,城镇住房由于采用市值测算,使得我国东部沿海发达地区便利的基础设施建设对土地和不动产产生的增值被计入到居民不动产的价值当中,而这些基建投资的主体来源于中央和各级地方政府。这使得越发达地区的不动产,越被高估。

图片来源:《中国财富报告2022》
2
“户均资产约134.4万元”
或被高估
至于户数,财富报告中并无作出说明。
据第七次人口普查数据,全国共有家庭户49416万户,集体户2853万户,合共52269万户。时代财经通过计算,以前述居民财富总量除以总户数,约为131.4万元。至于财富报告中最后得出户均资产约134.4万元,或许算上了一定的增长率。
有网友质疑,集体户经常存在一个户里面有上百人的情况,如果把集体户也视同与家庭户一样进行计算,可能不太科学。
杨敬昊称,如果该报告剔除了集体户,则报告结论会系统性失真,相当于将除不动产以外的其他居民持有资产仅针对家庭户(拥有住房产权的比例远大于集体户下挂靠的自然人)进行平均,会导致结果严重高估;如果没有剔除集体户,那么集体户比较常见的是挂靠在指定派出所下的市辖区人才集体户以及工作单位,这些集体户下挂靠的自然人持有的各类资产加总规模计入单个集体户,势必依然导致户均结果高估。
“如果该报告没有剔除集体户,且对集体户下自然人进行单独核算,从目前其公布的数据来源上看,数据集无法支持其采取这样的处理方法。”杨敬昊进一步说道。
“我认为户均资产的实际价值可能低于100万元。计算时,灰色收入因素是否应记入?由于家庭财富的分布特点,这种估算可能放大了误差。”郑磊对时代财经补充道。
3
居民财富总量中实物资产
占七成
此外,财富报告还涉及到财富总量、财富结构、分布等分析。
报告称,中国居民财富总量近700万亿,居全球第二,增速领先美日。美国居民财富总量常年维持第一,2021年突破1000万亿人民币。中国居民总资产从2005年77万亿元快速上升至2021年687万亿元,年均复合增速高达14.7%,增速远超美国的5.1%和日本的0.65%。中国家庭户均资产从2010年46.2万元上升至2020年122.0万元,年化增速达10.2%,2021年预计户均资产可达134.4万元。
而在结构层面,国民的金融资产占比较低,实物资产占近七成。2021年中国实物资产占总财富比重高达69.3%,主要表现为房地产,全国住房市值达到476万亿元;金融资产占比30.7%。相比之下2020年全球、北美、西欧、亚洲(不含日本)的金融资产在总资产中占比分别为48%、28%、55%和64%。
对此,杨敬昊分析称,至于实物资产比例高、金融资产比例偏低的问题,除了我国金融业发展性的问题之外,从研究方法上存在的问题是由于其对城镇住房采用了市值测算,实物资产比例(或者说占总资产的权重)被高估的问题就无法避免,会被进一步放大。
报告指出,在国民的金融资产中,现金和存款超五成。受“储蓄文化”的影响,中国居民投资偏保守,2005-2008年现金和存款曾高达78%,随着中国金融市场不断深化有所下降,2021年占比仍53%。
报告还揭示了财富的“马太效应”。报告称,大众群体财富增速低于高收入群体。报告援引瑞信《2021年全球财富报告》,中国财富基尼系数从2000年的0.599持续上升至2015年的0.711,随后有所缓和,降至2019年的0.697。瑞信《2021年全球财富报告》还提到,全球百万富翁约占总人口的1%,但掌握全球总财富的45.8%。